
欧洲作为私人银行的发源地,一直引领着全球私行的发展。即使近期听闻类似瑞士银行不再像以前那样保密,依旧受到CRS的交换协定等影响,但整个欧洲的私人银行的发展依然有很多地方值得我们学习。
尤其是内地的私人银行,相比前者,后者仅仅是在照猫画虎而已。当然树大招风也好,美国重点关注也罢,如果要在欧洲开一家私人银行账户,不选择瑞士,还有其他什么可以选么?

2018年联邦最高法院判定,瑞士的银行保密法律不自动适用于其外国子公司
答案是欧洲还有很多其他私人银行可选!毕竟瑞士、列支敦士登、卢森堡、奥地利等地,遍布着上千家的私人银行,更不要说像汇丰、渣打、JP摩根这样全球性的私人银行。
相较于普通零售银行与贵宾银行,私人银行处于银行业务体系的金字塔顶端。能在私人银行开户的客户,通常都是拥有至少300万美元或更高的流动资产的人群。这三者的区别简单来讲,普通零售银行与贵宾银行有的服务,私人银行也有,而它们没有的私人银行都有!
一切与财富相关的业务,都在私人银行的服务范畴之内,包括:
现金管理
这是所有私人银行最基础且最核心的功能,确保你的资金高效运转。
专属投资
市面上罕见的优质投资资源包括股票、债券、基金等等,私人银行都能提供,还可以谈专属的投资类产品甚至定制。

杠杆融资
拿着私人银行的钱去购买投资产品,收益非常可观,而且通过私行融资,利率低于分红率,用银行的低成本资金撬动更高回报,何乐而不为。
保险规划
有钱人购买大额保单来进行资产隔离、规避遗产税及实现隐秘传承。

企业管理
对!没想到私人银行也会有替老板考虑的企业管理,这年头的高净值人士谁没几个BVI 开曼公司需要管理呢?

协同服务
-
家办服务:一般会和陆江跨境这样的资深顾问及家办来定制化家族治理与代际传承方案,私人银行管理的不只是钱,更是整个家族的未来。
-
税务筹划:近期CRS机制愈发严格,不少客户都收到境外收入申报的短信。在全球税务透明化背景下,私人银行一般会和陆江跨境这样的资深顾问及家办协作,提供合法合规的税务居民规划与资产结构设计,合法降低税务负担。
……
这些专业化、个性化的服务,也正是高净值人士会更倾向于将资产放在私人银行的重要原因。
之前给大家介绍了瑞士银行UBS以及列支敦士登LGT皇家银行,今天陆江跨境主要介绍卢森堡国际银行,如果对之前文章感兴趣可点击下方链接,此处不赘述。
1. 卢森堡国际银行(总行)
众所周知,欧洲作为高税负地区,卢森堡却能成功发展为全球最大的金融中心之一,这背后离不开其高度发达的银行产业。银行最多的时候高达200多家,相当于每10平方公里就有一家银行(卢森堡的国土面积仅有2586.4平方公里)。其中最具代表性的当属卢森堡国际银行(BIL)。

图为 卢森堡国际银行(外部拍摄)
卢森堡国际银行(BIL)成立于1856年,是卢森堡大公国最古老的综合性银行,被欧洲中央银行纳入系统重要性银行之列。它提供零售银行、私人银行、公司与机构银行业务以及资金和金融市场服务。可以说是银行界的“全能型选手”,并且在2021年EURMONEY的年度评价中位列卢森堡最佳私人银行。

此外,在私人银行领域,能让官方政府下场维护的银行可不多。
为了让卢森堡国际银行在金融服务行业站稳脚跟,卢森堡大公国政府直接持有此行9.998%的股份,并参与董事会决策。这赋予了卢森堡国际银行国家队级别的特殊地位,是卢森堡最安全稳定的银行之一。
当然,这么有实力的银行肯定不止步于满足欧洲的客户,它还在瑞士设有财富管理办公室,在卢森堡和苏黎世设有交易室,并在北京设有代表处,这样内陆客户寻求服务和办理业务也比较方便。
2. 卢森堡国际银行(瑞士子行)
作为卢森堡国际银行(BIL)的全资子行,卢森堡国际银行(瑞士子行)植根于瑞士苏黎世、日内瓦和卢加诺三大金融中心,是一家专注于为国际企业家和高净值家族提供全方位服务的精品银行。

图为 卢森堡银行大楼(门口拍摄)
2.1 卢森堡国际银行(瑞士子行)的优势:
2.1.1 安全稳定双重保障
全球那么多国家和地区,为什么偏偏将子行设置在瑞士呢?
是因为瑞士向来以其长期政治稳定、经济发达和货币安全著称,是全球领先的财富管理与跨境金融中心,也是全球财富500强企业最集中的国家之一以及全球最顶尖私行的集中地之一。
同时作为卢森堡国际银行的全资子行,卢森堡国际银行(瑞士子行)更获得卢森堡政府的直接持股与国家信用背书加持,就好比你将资产交给BIL,BIL自动给你上了两层保险。
2.2.2 国际化网络与亚洲联通能力
前文提到卢森堡国际银行被卢森堡大公国政府控股9.998%的股份,那另外89.980%的股份就在联想控股手中。
凭借大股东联想控股的深厚资源,卢森堡国际银行(瑞士子行)建立起独具优势的亚洲服务能力,精准理解亚洲客户需求,提供定制化、跨文化的财富管理解决方案,非常适合中欧跨境业务客户。
2.2.3 精品化服务与开放架构
自1985年起在瑞士市场运营,卢森堡国际银行(瑞士子行)就以“精品银行”的定位提供高度个性化的服务。
依托开放式产品平台,客户可获取包括BIL自有结构化产品、全球基金、私人投资机会在内的优质资产配置选择,同时享受全权委托投资组合管理、投资咨询、贷款解决方案、财富架构及规划、证券、司库与外汇交易等服务,由专业银行经理高效响应。

图为 海外客户在卢森堡国际银行一楼艺术厅参观
3. 开户的流程及所需要的资料
作为陆江跨境深度合作的私行伙伴,卢森堡国际银行(BANQUE INTERNATIONALE A LUXEMBOURG SA, 69, ROUTE D’ESCH, LUXEMBOURG, Luxembourg)为我司合作客户提供了专属的定制化的开户支持,实现更便捷、更安全的私人银行账户的设立。

图为 卢森堡国际银行一层大厅的艺术厅

图为 卢森堡国际银行一楼
3.1 开户流程
第一步:预约面谈与签署文件(约1天)
通过陆江跨境预约与BIL私人银行经理的面谈。
在这次会议中,双方将深入沟通你的财富管理需求,并初步签署开户申请文件。
第二步:KYC尽职调查与资料审核(约2-3个月)
这是最关键且最耗时的环节。你需要根据银行的要求,提供详尽的材料以完成尽职调查(KYC),主要包括:
- 个人身份证明:护照、身份证。
- 地址证明:近期的水电费单、信用卡账单等。
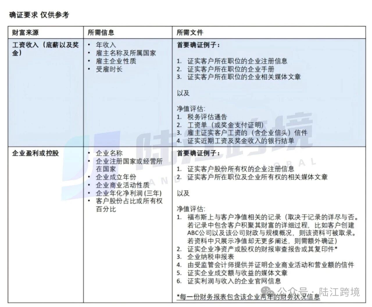
- 财富来源证明:这是私人银行KYC的核心,需要清晰、合法地证明你财富的积累过程和来源(如:企业盈利、投资收益、房产出售、继承等)。
第三步:账户开通与激活
在所有材料审核通过、尽职调查完成后,银行会正式为你开通账户并指导你进行激活。随后,你的私行经理将开始为你提供资产配置和投资建议。
看到这里,你可能会产生疑问:
为什么私人银行开户需要2-3个月?
这其实不是银行效率的问题,而是因为私人银行需要遵循极其严格的金融监管和反洗钱法规。与普通商业银行相比,私人银行对客户资金来源的审查(KYC)标准更为严苛。遇到不少客户4-6个月也是常见的事项。
3.2 若你有公司开户的需求,那你需要准备以下材料:
1. 核心人员身份文件
最终受益人 & 董事:有效的护照、身份证及近期的地址证明(如水电费账单、信用卡账单)。
2. 公司资质与经营证明
全套注册资料:包括营业执照、公司章程、注册董事及股东证明(均需为近六个月内核证的文件)。
股东结构图:清晰展示至最终实际控制人的完整股权结构。
公司简介(如有):可提供业务背景、规模及主营业务说明。
3. 财务证明(如适用)
若股东结构中包含主要运营实体,需提供该主体近2-3年的财务报表;如有经审计的报告为佳,或可选择经营状况最优的年份提供。
为节约您宝贵时间,建议直接联系我们专业的服务团队来帮助你进行预审。

4. 除了卢森堡银行,你还有哪些私人银行可以选择?
没有“最好”的私行,只有“最合适”的服务。陆江跨境也与全球十几家顶尖私人银行保持深度合作,可根据你的个人偏好、资产结构、业务重心等维度,为你精准匹配最合适的私行服务。
目前,我们重点合作的私行机构包括但不限于:
欧洲区域
瑞士银行(UBS)
列支敦士登皇家私人银行(LGT)
卢森堡国际银行(BIL)
德意志银行(DB)
宝盛集团(Julius Baer)
亚太区域
花旗私人银行(Citi Private Bank, Singapore)
汇丰私人银行(HSBC Private Banking)
新加坡银行(Bank of Singapore)
星展私人银行(DBS Private Bank)
渣打私人银行(Standard Chartered Private Bank, Singapore)
美洲区域
美国JP摩根私人银行(J.P. Morgan)
美国花旗私人银行(Citigroup Private Bank)
每家私行在开户门槛、投资侧重、服务文化和区域优势上各有特色。比如欧洲的私行在跨境传承和多元化投资等领域经验就比较丰富,而像新加坡的银行在亚太市场洞察和税务优化方面会更有优势。不过最终的选择还是取决于你的具体需求。
如果你正在多家私行选择中犹豫,欢迎联系陆江跨境,我们将基于你的实际情况,提供专业的对比分析,协助你做出更明智的选择。
5.卢森堡银行开户常见问题
Q:卢森堡银行(BIL)有最低开户金额要求吗?
A:有。BIL私人银行账户设有最低开户门槛,要求开户人净资产在500万美元以上。该门槛可根据客户资产结构、业务背景与合作渠道进行综合评估。
Q:整个开户流程需要多长时间?
A:从提交材料到账户激活,通常需要2至3个月。时间主要用于合规审核与尽职调查,确保账户安全与合规性。
Q:是否必须亲自前往卢森堡才能开户?
A:不需要。你可通过陆江跨境预约BIL客户经理进行面谈,有需要银行经理可飞抵您所在位置面签。有钱就是可以这样为所欲为。
Q:BIL是否支持多语言服务?
A:支持。BIL提供包括中文在内的多语言服务,客户经理及支持团队具备跨文化沟通能力,尤其擅长服务华人客户。
以上就是关于卢森堡银行开户的相关介绍。
6. 咨询我们
专业的事,交给专业的人。
如果你需进一步咨询或预约开户服务,欢迎联系我们获取一对一专业支持。

7. 扩展阅读
8. 关于陆江跨境
作为深圳小老虎商务公司子品牌,创立于 2017 年,一直专注于个人及公司的离岸业务,在全球美国、英国、法国等地共控有多家商务及秘书公司。通过咨询公司的专业服务、高效的流程,结合传统金融行业的严谨与稳重,为中高净值人群及海外业务拓展需求的公司提供离岸产品及服务。在移民移居海外身份办理、离岸公司架构/设立/年审,个人(贵宾)/商业/私人银行开设,海外企业资信调查等服务中保有极高成功率及客户赞誉。
9. 更多信息
产品更新:https://blog.landriverglobal.com/
Telegram:https://t.me/SHIRLEYJIANG
![]()

